当前位置: 首页 产品中心>AC/DC电源管理芯片>隔离电源>SSR光耦驱动
简述
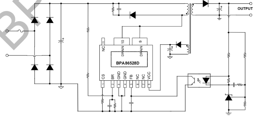
BPA86528D 是一款高性能、高集成度、低待机功耗的开关电源驱动芯片,适用于全电压范围 85~265VAC 输入的反激式变换器应用。 BPA86528D 内部集成了800V高压MOSFET、高压启动恒流源等。芯片有多种控制模式:在重载时,工作在PFM 模式;在额定满载/中载时,可能工作在 PFM 或 PWM 模式;在轻载时,进入 Burst mode,降低待机功耗。芯片具有抖频功能以实现优异的 EMI性能。内置峰值电流补偿电路,可以使不同交流电压输入时的极限输出功率一致。内置软启动功能可以在上电过程中减小电流尖峰,防止变压器饱和,提高系统可靠性。
优势

    内部集成 800V 高压 MOSFET

    集成高压启动

    通过 BR 脚可调节 Burst mode 深度

    低待机功耗

    峰值电流补偿功能

    内置软启动功能

应用领域
  • 家用电器辅助电源
  • PC 待机电源
  • 通信、工业控制辅助电源
  • 适配器、充电器
典型应用原理图
封装
技术文档
文档类型 标题 类型 文件下载
规格书 BPA86528D pdf 完整版