尊龙网址登录官网

current location: Home Product Center>LED Lighting Driver IC>Non-Dimmable>AC/DC Non-Isolated Low PF
Sketch
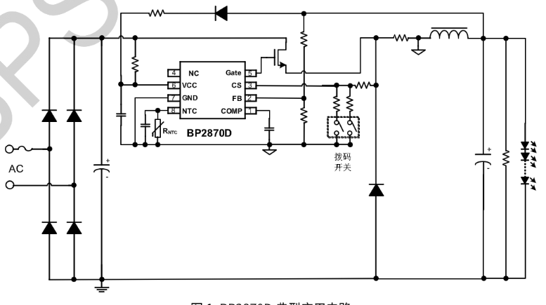
BP2870D is a constant current driver chip specifically designed for low PF floating ground Buck LED. It adopts full-cycle closed-loop sampling, which improves the constant current accuracy over a wide output range. BP2870D can achieve the function of current adjustment by DIP switch through an independent CS current signal sampling pin.
Advantage

    Full-cycle sampling of inductor current, high constant current accuracy
    Excellent load regulation rate
    Supports ultra-wide output voltage load
    External NTC over-temperature current reduction
    High-precision current reference (+/-3%)

Application area
  • LED three-proof lamp
  • LED strip light
Schematic diagram
Package
Technical documents
Document type Title Type Download
Specification sheet BP2870D pdf Full version